
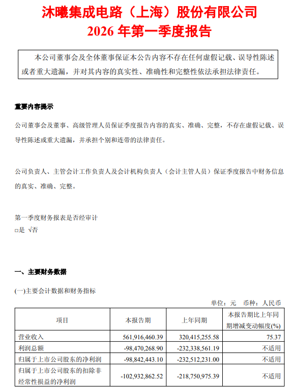
沐曦股份(688802.SH)公告称,2026年第一季度实现营业收入5.62亿元,同比增长75.37%;归属于上市公司股东的净利润为-9884.24万元,上年同期净亏损2.33亿元。业绩变动主要系随着公司产品及服务获得下游客户的广泛认可与持续采购,公司GPU产品出货量显著增长,使得报告期内收入较上年同期大幅增长;归属于上市公司股东的净利润较上年同期亏损收窄所致。注:公司Q1净利润-0.99亿,2025年Q4净利润-4.44亿,据此计算,Q1净利润环比持续亏损。


钱龙配资提示:文章来自网络,不代表本站观点。